Unsere Organisation:

Grundlagen der Kleingärtnerorganisation sind bis in die Gegenwart das Pachtverhältnis und der Verein als Grundstruktur und Form der Selbstverwaltung.
Wesenseigen ist deren Zusammenschluss in Stadt- und Kreisverbände. Diese entsprechen in der Regel den Strukturen politischer Verwaltungsebenen und haben oft die unverzichtbare Funktion eines Zwischenpächters. Als Landesverband sind wir Mitglied des BKD und gewährleisten dessen föderale Struktur.
Wesenseigen ist deren Zusammenschluss in Stadt- und Kreisverbände. Diese entsprechen in der Regel den Strukturen politischer Verwaltungsebenen und haben oft die unverzichtbare Funktion eines Zwischenpächters. Als Landesverband sind wir Mitglied des BKD und gewährleisten dessen föderale Struktur.
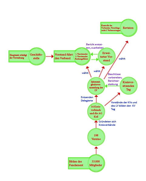
Die Verbandsorgane sind:
die Jahresmitgliederversammlung,
der Kreisvorsitzendentag
der Vorstand.
Die Geschäftsstelle mit Sitz in Ellerhoop ist für die Durchführung der laufenden Arbeiten zuständig.
